結論:多層防御で高い防御効果を実現
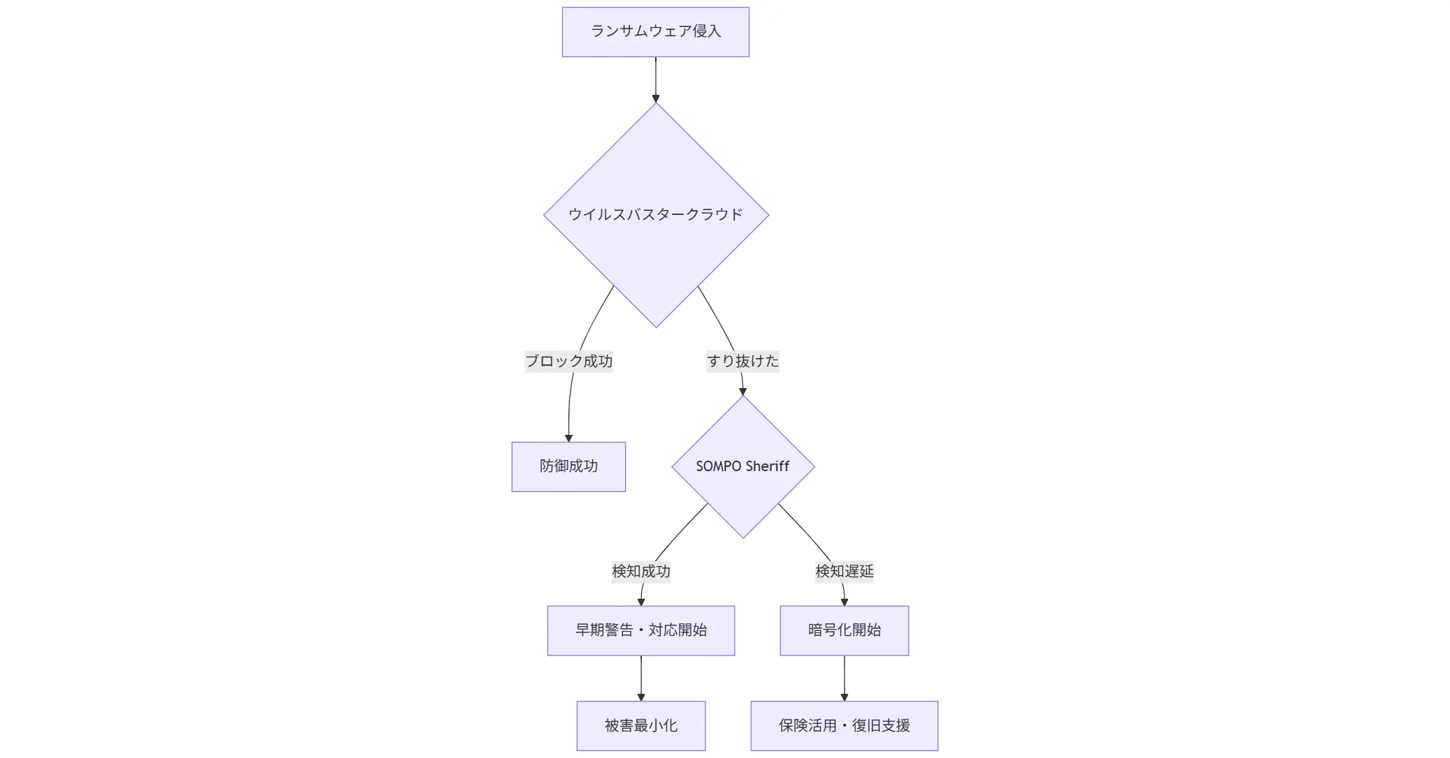
SOMPO Sheriffとウイルスバスタークラウドの組み合わせは、ランサムウェアによる暗号化を高い確率で防ぐことが可能です。 これは「予防(EPP)」と「検知・対応(EDR)」の多層防御構造を形成するためです。
🛡️ ウイルスバスタークラウドのランサムウェア対策機能
1. リアルタイム自動阻止機能
ウイルスバスタークラウドは、未知のランサムウェアがファイルを暗号化しようとした瞬間を自動検知・ブロックします:
- 暗号化動作の検知:ファイルの一括変更・暗号化動作をリアルタイムで監視
- 自動バックアップ:暗号化前にファイルを自動的にバックアップ
- 即座の復元:暗号化された場合でも、バックアップから自動復元
- プロセスブロック:不審なプロセスを即座に停止
2. フォルダシールド機能
重要なフォルダを常時監視し、許可されたプログラム以外のアクセスを防ぎます:
- 保護対象フォルダ:Documents、デスクトップなど重要フォルダを自動保護
- アクセス制御:正規プログラム以外のファイル変更をブロック
- 外付けストレージ対応:USBメモリも保護対象に
3. AIによる未知脅威検知
機械学習により、日本に上陸したばかりの未知のランサムウェアも検出:
- 振る舞い分析:不審な動作パターンをAIで解析
- クラウド脅威情報:日本全国の脅威情報を即時反映
- ゼロデイ攻撃対応:新種のランサムウェアにも対応
🔍 SOMPO Sheriffの補完的役割
1. EDRによる侵入後の検知
ウイルス対策ソフトをすり抜けた未知の脅威を検知:
- 24時間365日ログ監視:PCの挙動を常時分析
- 不審動作の検出:通常では考えにくい動作を検知
- 早期発見:暗号化が始まる前段階で異常を察知
2. 専門家による対応支援
検知後の手動対応を支援:
- 即座の通知:重大インシデントを検知したら即座にメールで通知
- 駆除支援:専門家が電話やリモートで駆除方法を指導
- 復旧支援:有料でリモート駆除サービスも提供
🤝 併用時の相乗効果
多層防御構造の実現
レイヤー1:ウイルスバスタークラウド(EPP)
- 既知脅威のブロック
- 未知脅威のAI検知
- ランサムウェア動作の自動阻止
- ファイルの自動バックアップ&復元
レイヤー2:SOMPO Sheriff(EDR)
- ウイルス対策をすり抜けた脅威の検知
- 24時間365日のログ監視
- 早期発見と通知
- 専門家による対応支援
実際の防御のシナリオ

📊 防御効果の具体的なデータ
ウイルスバスタークラウド単体の効果
- 未知のランサムウェア検出率:高い水準で検出
- 自動復元成功率:バックアップからの自動復元が可能
- 誤検知率:AIにより低い水準に抑制
SOMPO Sheriffの補完効果
- 検知時間:通常より数時間早い早期検知が可能
- 対応時間:即座の通知により迅速な対応が可能
- 保険付帯:年間300万円のサイバー保険が自動付帯
⚠️ 注意点と限界
1. 完全な防御は不可能
- 100%の防御はどの製品でも実現できません
- 新種のランサムウェアには対応が遅れる可能性があります
2. 設定の重要性
- フォルダシールドは適切なフォルダを指定する必要があります
- バックアップ設定を有効にする必要があります
3. 対応の手動性
- SOMPO Sheriffは自動防御ではなく通知が中心
- 迅速な手動対応が求められます
🎯 最適な設定方法
1. ウイルスバスタークラウドの設定
- ランサムウェア対策機能を有効化
- フォルダシールドで重要フォルダを保護
- 自動バックアップ機能を有効化
- リアルタイムスキャンを常時稼働
2. SOMPO Sheriffの設定
- 24時間監視を有効化
- 通知設定を適切に構成
- 緊急連絡先を登録
- 保険の適用条件を確認
💡 導入メリット
1. 多層防御による高い防御率
- 既知脅威:ウイルスバスタークラウドがブロック
- 未知脅威:両製品が多角的に検知
2. 早期発見・迅速対応
- 数時間単位で早期発見が可能
- 専門家支援により適切な対応が可能
3. 経済的安心感
- 自動復元によりデータ消失リスクを軽減
- サイバー保険による経済的補償
🏁 結論:高い防御効果が期待できる
SOMPO Sheriffとウイルスバスタークラウドの組み合わせは、ランサムウェアによる暗号化を高い確率で防ぐことができます。
ウイルスバスタークラウド:予防層としての強力な防御
SOMPO Sheriff:検知層としての早期発見と対応支援
この多層防御構造により、単独製品では防ぎきれない高度なランサムウェア攻撃にも対応することが可能になります。ただし、完全な防御は保障されないことと、適切な設定と迅速な対応が重要であることを忘れないでください。
最終更新日:2026年3月12日
情報源:Trend Micro ヘルプセンター、SOMPO Cybersecurity、Trend Micro 機能一覧